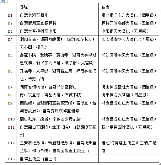
El primer viaje en autoconducción a Hunan, un viaje total de 3128,4 kilómetros. Hasta ahora, desde 2010, he comenzado desde Shanghai, y he conducido 14 provincias y ciudades en Zhejiang, Jiangsu, Jiangxi, Anhui, Fujian, Shandong, Hebei, Tianjin, Liaoning, Henan, Hubei, Shaanxi, Shanxi y Hunan. Este viaje no es fácil, en la antigua ciudad de Changsha Jinggang accidentalmente esguince la palma del pie derecho, cojera durante dos días consecutivos, pero no se rindió, el viaje solo después de 2017 Xi 'an Hancheng viaje autónomo (3570 km). La siguiente foto fue tomada en el Pabellón de la noche de Aiyuan Mountain.


7 de diciembre de 2019 (Tiempo en Quzhou: soleado, 0 a 12 grados)
A las 12: 10, partió de su casa en Pudong, Shanghai.
A las 13: 12, llegó a la estación de peaje de la autopista Shanghai-Jinjin, con un total de 38,8 kilómetros.
A las 13: 46, llegó a la estación de peaje de la autopista Shanghai-Hangzhou, condujo un total de 85,5 kilómetros, la tarifa de la autopista 33,25 yuanes. Añadir aceite No.95 230 yuanes, 7,2 yuanes / litro.
A las 14: 05, llegó a la estación de peaje de Dayun de la autopista Shanghai-Hangzhou, que recorrió 98,6 kilómetros.
A las 14: 56, llegó al área de servicio de la autopista Hangzhou Ringcheng para descansar, conduciendo un total de 186,4 kilómetros.
A las 15: 37, llegó al área de servicio de Xiaoshan de la autopista Shanghai-Kunming para descansar, conduciendo un total de 218,8 kilómetros.


A las 16: 51, llegó al área de servicio de Jinhua de la autopista Shanghai-Kunming para descansar y condujo un total de 316,5 kilómetros.


A las 17: 34, llegó al área de servicio de Lanxi de la autopista Shanghai-Kunming para descansar y condujo un total de 359,6 kilómetros.
A las 18: 10, llegó al área de servicio de Quzhou de la autopista Shanghai-Kunming para descansar y condujo un total de 402,3 kilómetros.
A las 18: 28, llegó a la estación de peaje de Quzhou East de la autopista Shanghai-Kunming, que recorrió 416,6 kilómetros y cobró 142,5 yuanes.
Alojarse en el Quzhou Qujiang Oriental Hotel, cuya lista es de cuatro estrellas, habitación doble superior, 316 yuanes (incluido el desayuno doble). El estacionamiento es fácil y las habitaciones son grandes. Al lado de los edificios comerciales orientales locales, las compras y la comida son convenientes. El desayuno era abundante y el ambiente del restaurante era excelente. La desventaja es que el efecto de la calefacción del aire acondicionado central es desviado. Además, el sonido de las puertas cerradas de otras habitaciones era muy fuerte, incluso una gran vibración.








Zhejiang Quzhou Oriental Group opera una serie de hoteles de cuatro estrellas en Quzhou y ha ganado la Medalla Nacional del Trabajo del Primero de Mayo.

Edificio comercial oriental de Qujiang.


Cena.




Hasta esa noche, había recorrido un total de 421,9 km con un consumo promedio de combustible de 6,0 litros por 100 km.

8 de diciembre de 2019 (Clima de camphor: soleado a nublado, 2 a 15 grados)
Hotel desayuno buffet.







Qujiang Oriental Commercial Building cerca de la calle de comida.

El hotel está al norte del edificio del gobierno del distrito de Qujiang, ciudad de Quzhou.

A las 11: 28, llegó a la estación de peaje de Quzhou East de la autopista Shanghai-Kunming, con un total de 427,3 kilómetros.

A las 11: 42, llegó al área de estacionamiento del muelle trasero de la autopista Shanghai-Kunming para descansar y condujo un total de 447,2 kilómetros.


Hubo un grave atasco de tráfico de 8 kilómetros en la autopista Shanghai-Kunming, y desviamos la autopista Beijing-Taiwan, la autopista Hangzhou-Changzhou, la autopista Dechang y la autopista de circunvalación de Nanchang, y conducimos más de 40 kilómetros más.
A las 12: 02, llegó al estacionamiento de Fangcun de la autopista Beijing-Taiwan para descansar y condujo un total de 463,4 kilómetros.
De la autopista Beijing-Taiwan a la autopista Hangzhou-Changzhou.

En comparación con la autopista Shanghai-Kunming, la autopista Hangzhou-Changzhou y la autopista Dechang, que también van de este a oeste, tienen menos tráfico.

A las 12: 51, llegó a la estación de peaje de Yinlingguan de la autopista Hangzhou-Changzhou, condujo un total de 526,5 kilómetros, la tarifa de alta velocidad 52,25 yuanes.


A las 12: 55, llegó a la estación de peaje de Baishaguan de la autopista Hangzhou-Changzhou, con un total de 530,6 kilómetros.
A las 12: 58, llegó al estacionamiento de Dexing East de la autopista Hangzhou-Changzhou para descansar, conduciendo un total de 535,1 kilómetros.


A las 13: 52, llegó al área de servicio Dexing de la autopista Dechang para descansar y condujo un total de 585,1 kilómetros.
A las 14: 35, llegó al área de servicio norte de Wannian de la autopista Dechang para descansar y condujo un total de 654,2 kilómetros.
A las 15: 22, llegó al área de servicio Junshanhu de la autopista Dechang para descansar, conduciendo un total de 716,4 kilómetros. Añadir el aceite No.95 270 yuanes, 7,26 yuanes / litro.

A las 16: 14, llegó al área de servicio de Quanling de la autopista de circunvalación de Nanchang para descansar, conduciendo un total de 775,8 kilómetros.
A las 17: 05, llegó al área de servicio de Fengcheng de la autopista Shanghai-Kunming para descansar y condujo un total de 842 kilómetros.
A las 17: 31, llegó a la estación de peaje de Hujiafang de la autopista Shanghai-Kunming, conduciendo un total de 865,3 kilómetros, la tarifa de la autopista 156,97 yuanes.
Alojado en el hotel Zhangshu Kaiyuan Mingdu, 5 estrellas, habitación doble ejecutiva con vista al río, 354 yuanes (incluido el desayuno doble). Zhangshu es una ciudad a nivel de condado subordinada a Yichun, provincia de Jiangxi. Este hotel de nueva construcción es el hotel de lujo más alto de Camphor Shu, y el nombre de Kaiyuan es una marca bien conocida de hoteles de lujo financiados por China. La desventaja es que la carretera frente al hotel, con grandes camiones que pasan durante toda la noche, es ruidosa, lo que afecta el sueño. Hay muchos edificios de gran altura construidos alrededor del hotel, pero las instalaciones comerciales no están maduras. El desayuno del hotel tiene vistas al río Ganjiang, con una vista agradable y un interior bien decorado, pero la variedad del desayuno es mediocre y casi no hay verduras.








Cena.




Hasta esa noche, había recorrido un total de 875,7 kilómetros con un consumo promedio de combustible de 6.1 litros por 100 kilómetros.

9 de diciembre de 2019 (Tiempo de Liuyang: nublado a soleado, 4 a 19 grados)
Hotel desayuno buffet.







El árbol de camphor es conocido como la "capital de la medicina china".

A las 12: 16, llegó a la estación de peaje de Zhangshu de la autopista Shanghai-Kunming, y condujo un total de 900,1 kilómetros.
A las 12: 46, llegó al área de servicio de Xinyu de la autopista Shanghai-Kunming para descansar y condujo un total de 950,9 kilómetros.
A las 13: 59, llegó al área de servicio del municipio de la autopista Shanghai-Kunming para descansar y condujo un total de 1064,9 kilómetros.


A las 14: 32, llegó a la estación de peaje Jinshan en el límite de la autopista Shanglian, conduciendo 1102.3 kilómetros acumulados, con una tarifa de alta velocidad de 90,92 yuanes.

A las 14: 50, llegó a la estación de peaje Liuyang South de la autopista Liuhong, condujo un total de 1129,2 kilómetros, y cobró 12,35 yuanes por la autopista.

La calle Liuyang.




El Templo de Liuyang, el Consejo de Estado anunció el 5 de marzo de 2013 el séptimo lote de unidades nacionales clave de protección de reliquias culturales, arquitectura antigua, era Qing.




Tan Sitong antigua residencia, el Consejo de Estado el 25 de noviembre de 1996 anunció el cuarto lote de unidades nacionales clave de protección de reliquias culturales, sitios históricos modernos importantes y tipos de edificios representativos, la era Qing.





Estatua de Ouyang Xuan en el jardín de la calle Liuyang. Ouyang Xuan (1283 - 1358) nació en la aldea de Fangli, condado de Fanyi, Liuyang, provincia de Hunan, descendiente de Ouyang Xiu, literario de la dinastía Yuan. Cuando el emperador Yuan Hui emitió una orden judicial para revisar las tres historias de Liao, Jin y Song, Ouyang Xuan fue el director general.


Estacionado en la calle Liuyang.

Estacionamiento gratuito en la carretera durante media hora.

El puente panorámico que cruza el río Liuyang en la ciudad de Liuyang.

Alojado en el Hotel Liuyang Yintai, 5 estrellas, habitación doble superior, 382 yuanes. El hotel nos dio una actualización gratuita a una habitación doble de lujo con un gran balcón que daba al río Liuyang y una hermosa vista tanto por el día como por la noche.



El vestíbulo tiene maquetas de bienes raíces y ventas.









Vegetales al vapor de Liuyang.






Hasta esa noche, había recorrido 1.138,8 km acumulados y un consumo promedio de combustible de 6,2 litros por 100 km.

10 de diciembre de 2019 (Clima en Changsha: soleado, 7 a 21 grados)
La colina al otro lado del río del hotel es el Parque Simua. Esta montaña es la montaña de Sun Yin, que se dice que es el lugar donde Sun Siyuan, un gran médico de la dinastía Tang, se ocultó.


Aparcamiento del hotel.

El Templo de Liuyang y la antigua residencia de Tan Sitong son lugares turísticos gratuitos de la naturaleza del museo, que no están abiertos los lunes (9 de diciembre de 2019), por lo que hicimos otra visita al día siguiente.
El Templo de Liuyang, ubicado en el campus de la Escuela Secundaria No. 1 de Liuyang, fue construido en la dinastía Song, y es uno de los templos confucianos conservados en China.
















Distrito de enseñanza de la escuela secundaria n o 1 de la ciudad de Liuyang.


A pie del templo de Liuyang a la antigua residencia de Tan Sitong en unos 5 minutos.


Un camino que se le llama "El Camino ".

Antigua residencia de Tan Sitong. Tan Sitong es uno de los "Seis Caballeros" de Liuyang, provincia de Hunan, un famoso político, pensador y personaje reformista en los tiempos modernos. El padre de Tan Sitong, Tan Jixiao, fue elegido como un oficial en Beijing en el noveno año de Xiinfeng (1859). Debido a la preferencia de carácter, compró el templo ancestral originalmente perteneciente al apellido Zhou, como un templo privado. Después de varias construcciones, se convirtió en el edificio de la casa de estilo patio existente, este edificio fue construido a finales de la dinastía Ming. Cuando el padre de Tan Sitong, Tan Ji-ping, se convirtió en gobernador de Hubei, debido a su posición oficial prominente, por orden del emperador, se le dio el título de "residencia oficial del doctor", conocido como "el doctor".














Una flor de ciruela, dos flores de ciruela, y tres flores de ciruela.

Almuerzo.


Algunas calles y callejones de Liuyang están construidas sobre las montañas.

A las 11: 57, llegó a la estación de peaje Liuyang South de la autopista Liuhong, con un total de 1147,6 kilómetros.
A las 12: 30, llegó al área de servicio de Xingsha de la autopista Hangzhou-Changzhou para descansar y condujo un total de 1205,5 kilómetros. Añadir 95 # aceite 250 yuanes, 7,18 yuanes / litro.

A las 12: 49, llegó a la estación de peaje de Changsha de la autopista Hangzhou-Changzhou, conduciendo un total de 1211.2 kilómetros, la tarifa de la autopista 39,9 yuanes.
Alojarse en Changsha Xiaoxiang Huatian Hotel, 5 estrellas, habitación doble vista superior, 460 yuanes (incluido el desayuno doble). Este es un hotel propiedad de Huatian Hotel (000428) de una empresa cotizada de tablero pequeño y mediano, ubicado en el centro de Changsha, donde los árboles de ginkgo a ambos lados de la avenida Hibong son la temporada más hermosa. Originalmente estaba preocupado por el ruido, pero en realidad era muy tranquilo, en primer lugar, el piso de la habitación era alto, nos alojamos en el piso 26 y en segundo lugar, el acristalamiento de las ventanas era muy bueno. Los extranjeros se alojan en este hotel en particular. Estacionamiento conveniente en el garaje subterráneo.

El hotel está en el mismo edificio que la sucursal de Hunan del Banco de China. El edificio se llama Hunan International Financial Tower.


El hotel está ubicado en la esquina noreste de la carretera central de芙蓉 y la carretera Bayi. La foto a continuación es la carretera Bayi que cruza la carretera central de芙蓉.










Mirando desde la habitación en el piso 26, a la izquierda está la avenida芙蓉, a la derecha está la escuela secundaria No.1 de Changsha.


Garaje subterráneo del hotel.

La primera parada del turismo de Changsha es dirigirse al Tianjing Pavilion y estacionar en el garaje subterráneo de la ciudad de antigüedades de Tianjing Pavilion.

La antigua muralla de Tianxin Pavilion, el Consejo de Estado anunció el 5 de marzo de 2013 el séptimo lote de unidades nacionales clave de protección de reliquias culturales, la categoría de edificios antiguos, los tiempos son claros. Tianjing Pavilion es una torre en la antigua ciudad de Changsha, construida a finales de la dinastía Ming y reconstruida durante el reinado de Qianlong en la dinastía Qing. Durante la Guerra de Resistencia contra Japón, el Pavilión Tianxin fue quemado por el incendio de Wenxi y reconstruido en 1983. Durante el período Ming Hongwu (1368 - 1398), Qiu Guang construyó las murallas de Changsha bajo el mando de la Guardia Imperial de Changsha, y cambió todas las murallas de tierra construidas por la dinastía Yuan a ladrillos de piedra. Hoy en día, solo queda una sección de la antigua muralla del Pavilón Tianxin, y el resto ha sido demolido.


El boleto para Tianxin Pavilion es de 32 yuanes.
















Tianxin Pavilion junto a la carretera oeste del sur de la ciudad.










Durante la Guerra de Resistencia contra Japón, la tragedia del "Incendio de Wenxi" en Changsha hizo de Changsha una de las ciudades más destruidas en la Segunda Guerra Mundial (junto con Stalingrado, Hiroshima y Nagasaki). El 12 de noviembre de 2005, con motivo del 67 o aniversario del "Incendio de Wenxi", se lanzó la "Reloj de Alerta del Incendio de Wenxi".




Un viaje a Orange State es un viaje complicado. El aparcamiento de Orange Cove está limitado y no está abierto para coches pequeños en días no laborables y los viernes por la noche. Nos dirigimos a los martes, pero no podíamos entrar debido a los aparcamientos llenos. En el puente de naranja de ida y vuelta, encontró que el carro abierto entró y luego dio la vuelta al círculo.

Naranja Island es una atracción gratuita, pero la distancia norte-sur es demasiado lejos, necesita transferir a un autobús turístico de 20 yuanes. Puede bajar a mitad de camino, sin embargo, la mayoría de los turistas se bajan en el extremo sur (escultura de arte de la juventud de Mao Zedong).



Situado en el centro del río Xiangjiang, Orange Zhou es el banco de arena aluvional más grande en el río Xiangjiang inferior, y también el continente interior más grande del mundo. De sur a norte, atraviesa el centro del río, mira hacia la montaña Yuefu al oeste y la ciudad de Changsha al este. Rodeado por agua en todos los lados, se extiende por más de diez millas, con una anchura de 40 metros y una anchura de 140 metros.






La escultura de arte de la juventud de Mao Zedong se basa en la imagen de Mao Zedong durante su juventud en 1925.










El extremo sur de Orange Cove.











Vista nocturna del puente de Orange Cove.

Cena.


Vista nocturna de芙蓉 Road desde la habitación del hotel.

Hasta esa noche, había recorrido 1.244,6 kilómetros acumulados y un consumo promedio de combustible de 6,4 litros por 100 kilómetros.

11 de diciembre de 2019 (Clima de Changsha: soleado, 5 a 19 grados)
El desayuno en el hotel era excelente, especialmente los fideos de arroz Hunan hechos a mano eran deliciosos y se puede agregar a la carne asada roja como quiera.











El estacionamiento en la Academia Yue Lu también era un desastre. La Academia Yue Lu es el precursor de la Universidad de Hunan, que no tiene muros ni puertas, pero el estacionamiento solo está abierto a vehículos internos. El estacionamiento público más cercano de la Academia Yue Lu se encuentra en Pailou Road, a casi un kilómetro a pie. Este aparcamiento es pequeño y los espacios de estacionamiento son escasos. Con la ayuda del personal del estacionamiento, pagamos 20 yuanes para estacionar nuestro coche en la estación de transferencia de basura al otro lado de la calle. De hecho, la Academia Yue Lu y Orange Chau se pueden acceder en metro.
Universidad de Hunan.




Plaza Oriental Roja.



La comida se reúne en el camino.





El complejo arquitectónico temprano de la Universidad de Hunan, anunciado por el Consejo de Estado el 5 de marzo de 2013, es el séptimo lote de unidades nacionales clave de protección de reliquias culturales, sitios históricos importantes modernos y edificios representativos, de 1920 a 1950. La seguridad nacional incluye una serie de edificios. La siguiente fotografía es el Auditorio de la Universidad de Hunan.








Academia Yue Lu, el Consejo de Estado anunció el 13 de enero de 1988 el tercer lote de unidades nacionales de protección de reliquias culturales clave, arquitectura antigua, era Qing. La Academia Yuelu es una de las "Cuatro Grandes Academias" más famosas en la historia china. Entre las "cuatro academias", no hay disputa entre las tres academias: Yingtianfu Academy (ahora en Shangqiu, Henan, en el lago sur de Jiangyang), Yue Lu Academy (ahora en Changsha, Hunan, en la montaña Yue Lu) y Bailu Dong Academy (ahora en Jiujiang, Jiangxi, en la montaña Lu). La Academia Songyang (ahora Dengfeng Songshan en Zhengzhou, provincia de Henan) y la Academia Shigu (Shigu Mountain en Hengyang, provincia de Hunan) están en disputa. En 1998, la Oficina Estatal de Correos celebró la ceremonia de lanzamiento de sellos de "Cuatro Academias", y las academias seleccionadas para los sellos fueron "Yingtian Academy, Yue Lu Academy, Bailu Dong Academy y Songyang Academy". La entrada para la Academia Yue Lu es de 40 yuanes.



































El lado oeste de la Academia Yue Lu tiene el Templo Quzi, que fue reconstruido en septiembre de 2006.



Salga de la puerta trasera de la Academia Yue Lu y está a poca distancia del Pabellón de la noche de Ai. Además de la Academia Yuelu, el lugar escénico de la montaña Yuelu no necesita comprar boletos.

El Consejo de Estado anunció el 5 de marzo de 2013 el séptimo lote de unidades nacionales clave de protección de reliquias culturales, sitios históricos modernos importantes y edificios representativos, de 1913 a 1918. Situado en el desfiladeo de Qingfeng de la montaña Yue Lu, Aiwan Pavilion fue construido en el 57 o año de Qianlong de la dinastía Qing (1792). Fue creado por Luo Dian, el jefe de la Academia Yue Lu de la dinastía Qing. Originalmente se llamó Pavilión de la hoja roja, más tarde fue renombrado Aiwan Pavilion por el gobernador de Huguang Bi Yuan de acuerdo con el poema "Parar para sentarse en el bosque de arce, helada de la hoja roja en febrero". El Pavilón de la noche de Ai es uno de los "Cuatro Pabellones Famosos", los otros tres son el Pabellón de Weng borracho en Chuzhou, el Pabellón de Tao Ran en Beijing y el Pabellón de Hu Xin en Hangzhou.










Hay una placa horizontal en el pabellón, grabado en la escritura de Mao Zedong "Beiyuan primavera · Changsha", la frente del pabellón escarlata dorada "Love Evening Pavilion", es el nombre de Mao Zedong.


La montaña Yue Lu es uno de los cuatro lugares de apreciación de arce en China, los otros tres son Beijing Xiangshan, Nanjing Qixia Shan y Suzhou Lingyan Mountain.









La cueva en la imagen de abajo era el puesto de mando de guerra del Noveno Comando del Área durante la Guerra de Resistencia.

De Aiwan Pavilion al Templo de la Pieshan, si toma un atajo, debe pasar por una cuesta empinada.



El templo de Lu Shan es un monasterio budista nacional clave en el área de nacionalidad Han. Situado en la ladera de la montaña Yuewu, el templo fue fundado por el discípulo de Dunhuang Bodhisattva Kaza Fahu Kaza en el cuarto año de Tai Shi del emperador Wu de la dinastía Jin Occidental (268 dC), y es la reliquia más antigua del budismo en Hunan.













Coge el camino hacia abajo.






Volver a Denggao Road.


Museo de Ciencias en el complejo temprano de la Universidad de Hunan "Guobao".






Estacione en Tongcheng Commercial Plaza y camine hasta el antiguo sitio de la Sociedad Xinmin.


El antiguo sitio de la Sociedad Xinmin, anunciado por el Consejo de Estado el 5 de marzo de 2013, es el séptimo lote de unidades nacionales clave de protección de reliquias culturales, sitios históricos importantes modernos y edificios representativos, que datan de 1918. El 14 de abril de 1918, Mao Zedong, Cai Hesen y otras 13 personas se reunieron aquí y establecieron la Sociedad Xinmin, que fue la más antigua de las muchas organizaciones progresistas con estudiantes como cuerpo principal durante el período del 4 de mayo. El sitio fue destruido por la guerra durante la Guerra de Resistencia contra Japón y fue reconstruido en 1972. Visitas gratuitas.


















Al otro lado de la calle del antiguo sitio se encuentra la Escuela Primaria Xinmin.

Conducir por la noche a Pozi Street.





Hay mucha comida alrededor de Pozi Street.






Palacio de Fuego.










Alojarse en Changsha Xiaoxiang Huatian Hotel, 5 estrellas, habitación doble vista superior, 460 yuanes (incluido el desayuno doble).
Hasta esa noche, había recorrido 1.281,6 kilómetros acumulados y un consumo promedio de combustible de 6,6 litros por 100 kilómetros.

12 de diciembre de 2019 (Clima de Changsha: soleado, 6 a 19 grados)
Hotel desayuno buffet.

Fotografía de la Escuela Secundaria No.1 de Changsha desde la habitación del hotel en el piso 26.

En la habitación también se puede ver el antiguo sitio del Comité del Distrito de Hunan del Partido Comunista de China, es decir, la antigua residencia de Mao Zedong Yang Kaihui en Qingshui Tang. Aquí "Guobao" y el hotel adyacente de este a este, sólo separado por la carretera del lago de agua limpia. Si no fuera por un esguince en el pie, esto es un "protección nacional" que no me perdería.

El templo Kaifu es un templo budista nacional clave en el área de nacionalidad Han, y es un templo budista Zen de la secta Linji Yangqi.










Calendario de 50 yuanes.


Alrededor de Pozi Street. Hay muchas tiendas de té de leche, por lo que se puede ver que a los jóvenes les encanta caminar aquí.







La calle Taiping es la calle más completa que conserva el patrón de calles y callejones originales en la antigua ciudad de Changsha.





La antigua residencia de Jia Yi se encuentra en Taiping Street. Desafortunadamente, no está abierta al público debido a la demolición del edificio cercano. La antigua residencia de Jia Yi fue construida durante el emperador Wen de la dinastía Han Occidental como la mansión de Jia Yi, el rey de Changsha. Jia Yi, un famoso comentarista político, pensador y literario de la dinastía Han Occidental, vivió aquí desde 177 aC hasta 174 aC, y fue el rey de Changsha.




El antiguo sitio de la primera escuela normal de la provincia de Hunan, el Consejo de Estado anunció el 25 de mayo de 2006 el sexto lote de unidades de protección de reliquias culturales clave nacionales, sitios históricos importantes modernos y edificios representativos, era de la República de China. El antecesor fue la Academia del Sur de Chengdu fundada por el confucionista de la dinastía Song del Sur Zhang Xuan, y el Salón Normal de Hunan se estableció en 1903, disfrutando de la reputación de "institución milenaria, maestro de cien años". En 1911, el sitio de la escuela fue trasladado a Changsha College, el antiguo sitio de la Academia del Sur de Changcheng, y se renombró "La Escuela Normal Provincial de Hunan No. 1". Desde la primavera de 1913 hasta el verano de 1918, Mao Zedong estudió en la octava clase de la escuela. He Shuheng, Cai Hesen, Li Weihan, Xu Teli, Xia Xi, Xiao San, Ren Bishi, Yang Yan Sha, Zhou Gucheng, etc. han estudiado o trabajado en la escuela.



Actualmente sigue siendo una escuela, pero se puede visitar gratuitamente.



























Conducir desde el centro de Changsha a la ciudad de Jinggang es de unos 40 kilómetros, la mayoría de las secciones están cerca del río Xiangjiang.






La ciudad de Jinggang, distrito de Wangcheng, ciudad de Changsha, es el cuarto lote de ciudades históricas y culturales chinas. El general Li Jing de la dinastía Tang una vez estacionó aquí. Debido a su buen gobierno militar y nunca molestó a la gente común, las generaciones posteriores cambiaron el nombre de este lugar a Jinggang. El primer lugar donde Zeng Guofan se mostró como maestro fue Jinggang, donde sufrió una derrota miserable. La ciudad de Jinggang tiene un punto de vista para cobrar boletos, y las compras en la calle vieja pueden estar exentas de boletos.























































Después de tomar la siguiente foto, accidentalmente me torcé el pie derecho cuando crucé el puente y bajé los escalones, y caminé durante dos días consecutivos.

Hibong Middle Road frente al hotel.


Cena.






Agujero del puente en el paso elevado de Bayi Road frente al hotel. Muchos agujeros de puentes en Changsha se utilizan como estacionamientos.

Alojarse en Changsha Xiaoxiang Huatian Hotel, 5 estrellas, habitación doble vista superior, 460 yuanes (incluido el desayuno doble).
Hasta esa noche, había recorrido 1.377,6 kilómetros acumulados y un consumo promedio de combustible de 6,6 litros por 100 kilómetros.

13 de diciembre de 2019 (Clima de Changsha: soleado, 6 a 20 grados)
El Museo Provincial de Hunan, el primer lote de museos nacionales de primer nivel, uno de los ocho museos clave nacionales construidos conjuntamente por el gobierno central y local. De 1972 a 1974, la excavación de la tumba Han en Mawangdui es de gran importancia para el desarrollo de los museos de la provincia de Hunan. El descubrimiento y desenterramiento de miles de hermosas reliquias culturales y cuerpos de mujeres bien conservados de la dinastía Han han convertido al museo de Hunan en el foco de atención mundial.





































A las 14: 40, llegó a la estación de peaje de Changsha de la autopista Hangzhou-Changzhou, con un recorrido acumulado de 1389,4 kilómetros.
A las 15: 06, llegó al área de servicio de Zhaoshan de la autopista Beijing-Hong Kong - Macao para descansar y condujo un total de 1420.1 kilómetros.
A las 16: 21, llegó a la estación de peaje de Xintang de la autopista Beijing-Hong Kong - Macao, recorriendo un total de 1511,3 kilómetros y cobrando 50,35 yuanes por la autopista.
Alojado en Hengshan Shenlong Yingjia Hotel, cuatro estrellas, habitación doble superior, 283 yuanes (incluido el desayuno doble). La ciudad del condado de Hengshan está a unos 15 kilómetros del punto escénico de Hengshan Nanyue. El condado de Hengshan recibe su nombre de Hengshan, pero el punto escénico de Hengshan no pertenece al condado de Hengshan, sino que se enumera como distrito de Nanyue por separado. Este es el mejor hotel en el condado de Hengshan, el servicio es muy servicial y la lavandería es gratuita. Volvimos a nuestra habitación después de la cena y encontramos que la ropa sucia empapada había desaparecido, resultó que el camarero se ofreció a lavarla. El restaurante chino del hotel es agradable y asequible. Por la noche también se ofrece una siesta gratuita, un servicio muy raro en un hotel con estrellas. Sin embargo, hay espacio para mejorar la higiene de las habitaciones. Además, el hotel está frente a la calle y los coches son un poco ruidosos.







Disparado desde la habitación del hotel.





Cena en el restaurante chino del hotel.





Hasta esa noche, había recorrido 1.516.6 km acumulados con un consumo promedio de combustible de 6,5 litros / 100 km.

14 de diciembre de 2019 (Tiempo de Hengyang: nublado, 10 a 20 grados)
Hotel desayuno buffet.







El templo Zhu Sheng es un monasterio budista nacional clave en el área de nacionalidad Han. El Templo de Zhu Sheng se encuentra en la calle Este de la ciudad de Nanyue, distrito de Nanyue, ciudad de Hengyang. Es una de las seis selvas budistas de Nanyue. No se cobran entradas.
















Caminar desde el Templo de Zhu Sheng hasta el Templo Nan Yue a unos 600 metros.





Templo de Nanyue, el Consejo de Estado anunció el 25 de mayo de 2006 el sexto lote de unidades nacionales clave de protección de reliquias culturales, arquitectura antigua, era de las dinastías Ming a Qing. Situado al pie de la montaña Hengshan, el Templo Nanyue es el complejo arquitectónico más grande del palacio antiguo en el sur de China, construido a principios de la dinastía Tang. El salón principal, también conocido como el Templo del Santo Emperador, tiene ocho monasterios taoístas al este y ocho monasterios al oeste. El boleto es de 40 yuanes.











































Caminar de vuelta al santuario para recoger el coche.

A las 12: 54, llegó a la estación de peaje de Nanyue de la autopista Nanyue, conduciendo un total de 1536.7 kilómetros.

A las 13: 16, llegó a la estación de peaje Shigu de la autopista Nanyue, condujo un total de 1571.1 kilómetros, la tarifa de la autopista es de 19,95 yuanes.

Alojarse en el Hengyang Shenlong Hotel, una habitación doble de lujo de cuatro estrellas, 303 yuanes (incluido el desayuno doble). La tienda es el mismo operador que Hengshan Shenlong Yingjia Grand Hotel, y también tiene aperitivos nocturnos gratuitos, lavandería gratuita y otros servicios. El hotel está situado en el centro de Hengyang, justo al otro lado de la intersección es el centro comercial. El estacionamiento es conveniente y el garaje subterráneo tiene mucho espacio para estacionar. La desventaja es que las habitaciones son un poco más pequeñas.








Disparado desde la habitación del hotel hacia la ventana.

La Academia Shigu, ubicada en la intersección del río Xiangjiang y Steamshui. En el segundo año de Song Jingyou (1035 dC), la corte otorgó la "Academia de Guo de Piedra", junto con la Academia Yingtian, la Academia Bailu Dong y la Academia Yue Lu, y se llamaron las cuatro principales academias de todo el país. Visitas gratuitas.

Xiangjiang.








Hay muchos nadadores de invierno en el río.







El agua.






El río Xiang se une con agua vaporizada.









Pedimos 4 platos en el restaurante chino del hotel por la noche.






Hasta esa noche, había recorrido un total de 1.587,7 kilómetros con un consumo promedio de combustible de 6,6 litros por 100 kilómetros.

15 de diciembre de 2019 (Tiempo de Hengyang: nublado, 12 a 24 grados)
El hotel se encuentra diagonalmente frente a los grandes almacenes del océano, y en el sótano hay un supermercado CR Wanjia.

Los clientes en el supermercado de China Resources Wanjia son escasos, tal vez porque el negocio del supermercado se ha visto afectado por las compras en línea.


Vista de la calle Hengyang.



Huiyan Peak, ubicado en el área urbana de Hengyang, es el primero de los 72 picos de la montaña Hengshan en el sur de 800 millas, también conocido como el primer pico de Nanyue. Wang Fuzhi, un gran pensador y filósofo de la dinastía Ming y principios de la dinastía Qing, nació en el pico Huiyan.








Wang Chuanshan Birthplace Memorial Hall se encuentra a mitad de la montaña en el lado oeste de Huiyan Peak. Fue construido para conmemorar a Wang Fuzi, un pensador, literario y filósofo de finales de la dinastía Ming y principios de la dinastía Qing, que nació en el pico Huiyan.












A las 11: 52, llegó a la estación de peaje de Xixiang de la autopista Xuguang, con un total de 1600,3 kilómetros.
A las 12: 18, llegó a la zona de servicio de la autopista Xuguang para descansar, conduciendo un total de 1640.3 kilómetros. Añadir el aceite No.95 230 yuanes, 7,18 yuanes / litro.
A las 12: 41, llegó a la estación de peaje Donghu de la autopista Xu-Guangzhou, con un total de 1653,4 kilómetros, y la tarifa de la autopista fue de 23,75 yuanes.
Fuhou Tang, el Consejo de Estado anunció el 25 de mayo de 2006 el sexto lote de unidades nacionales clave de protección de reliquias culturales, sitios históricos importantes modernos y arquitectura representativa, la era Qing. Fuhou Tang, la antigua residencia de Zeng Guofan, fue construida en el cuarto año de Tongzhi de la dinastía Qing (1865 dC). Todo el edificio se parece a la estructura de Beijing Siheyuan, que incluye el lago Half Moon, la torre de la puerta, el edificio principal de Babentang y tres edificios de colección de libros de Gongji, Park Ji y Fang Ji, el estanque de loto, la torre de la grúa de pájaros en la montaña posterior, el pabellón de ajedrez, el pabellón de almacenamiento de Pu, y el pabellón Siyun construido por Zeng Guofan en su casa en siete años. El boleto es de 50 yuanes.

































































A las 14: 58, llegó a la estación de peaje de Baiguo de la autopista Xuguang y condujo un total de 1690 kilómetros.

A las 15: 20, llegó al área de servicio del puerto de lanzamiento de la autopista Xuguang para descansar y condujo un total de 1724,8 kilómetros.
A las 13: 46, llegó a la estación de peaje Xiangxi de la autopista Xuguang, conduciendo un total de 1748,4 kilómetros, cargando 22,8 yuanes de peaje de alta velocidad.

Alojado en Xiangtan Panlong Mountain Villa Hotel, 5 estrellas, habitación doble superior, 280 yuanes. Muy buen hotel de jardín, gran área verde, gran estacionamiento y alojamiento tranquilo. La decoración interior de la habitación es anticuada, pero la cama es muy cómoda. Huapao Restaurant afiliado al hotel, especialidad de cocina de Hunan, precio asequible. Desafortunadamente, nos alojamos en un tipo de habitación que tenía que estar de pie en la bañera para bañarse.









El buffet de cena del hotel es de solo RMB99 / persona.






Cena.










Hay muchas cadenas de supermercados en Xiangtan y Hengyang.

Hasta esa noche, había recorrido 1.764,1 kilómetros acumulados con un consumo promedio de 6,6 litros de combustible por 100 kilómetros.

16 de diciembre de 2019 (Tiempo de Xiangtan: nublado a nublado, 9 a 17 grados)
A las 11: 14, llegó a la estación de peaje Xiangtanbei de la autopista Shanghai-Kunming, con un recorrido acumulado de 1777.0 kilómetros.
A las 11: 17, llegó al área de servicio de Xiangtan de la autopista Shanghai-Kunming para descansar, conduciendo un total de 1779,2 kilómetros.

A las 11: 47, llegó a la estación de peaje de Shaoshan de la autopista Shaoshan, conduciendo un total de 1816,6 kilómetros, cargando 17,1 yuanes de peaje de alta velocidad.
El punto escénico de Shaoshan incluye muchos lugares escénicos, entre los cuales, visitar la antigua residencia de Mao Zedong es gratuito. Los coches deben estacionarse en el centro de servicios turísticos y cambiarse a un autobús escénico, que es de 20 yuanes por boleto.











El antiguo sitio de la escuela donde Mao Zedong leyó cuando era un niño.










Para visitar la antigua residencia del presidente Mao, se debe enviar una bolsa.


La antigua residencia del presidente Shaoshan Chong Mao, el Consejo de Estado publicó el 4 de marzo de 1961 el primer lote de la lista de unidades clave nacionales de protección de reliquias culturales, sitios revolucionarios y edificios conmemorativos revolucionarios, la era es 1893.




















El templo ancestral de Mao.










Conduzca desde Shaoshan a la ciudad natal de Liu Shaoqi en Ningxiang, a unos 35 kilómetros, que es gratuito para visitar. Ningxiang pertenece a la ciudad de nivel de condado bajo la ciudad de Changsha.













La antigua residencia de Liu Shaoqi, anunciada por el Consejo de Estado el 13 de enero de 1988, es el tercer lote de unidades nacionales clave de protección de reliquias culturales, sitios históricos importantes modernos y arquitectura representativa, que duró de 1898 a 1916.


















Tanques retirados estacionados frente al jardín de Huaming.


Este es un avión de pasajeros de turboprop de mediano alcance construido por la antigua Unión Soviética que Liu Shaoqi había volado en la década de 1960. Este modelo comenzó a ser diseñado por la Unión Soviética en 1955 y fue puesto en servicio en 1959. En 1959, China compró cuatro aviones de este tipo de la antigua Unión Soviética, que se utilizaron como el principal modelo de aviación civil de China y como aviones especiales para los principales líderes del partido y el estado.

Huaminglou.




A las 16: 45, llegó a la estación de peaje Huaminglou de la autopista Changsha-Hunan, con un total de 1853.8 kilómetros.


A las 17: 17, llegó al área de servicio de Xiangtan de la autopista Shanghai-Kunming para descansar, conduciendo un total de 1895,5 kilómetros.
A las 17: 19, llegó a la estación de peaje Xiangtanbei de la autopista Shanghai-Kunming, conduciendo un total de 1897,7 kilómetros, la tarifa de la autopista 20,9 yuanes.
Conduzca a través del puente Xiangtan No.3

Alojado en Xiangtan Panlong Mountain Villa Hotel, 5 estrellas, habitación doble superior, 273 yuanes.
Cena.




Hasta esa noche, había recorrido un total de 1909,3 km con un consumo promedio de combustible de 6,6 litros por 100 km.

17 de diciembre de 2019 (Tiempo de Xiangtan: nublado, 7 a 10 grados)
A las 11: 32, llegó a la estación de peaje de Majialing de la autopista Beijing-Hong Kong - Macao, con un total de 1920.6 kilómetros.
A las 12: 04, llegó al área de servicio de Liling de la autopista Shanghai-Kunming para descansar y condujo un total de 1971,9 kilómetros.

A las 12: 28, llegó a la estación de peaje Liling West de la autopista Wu-Shenzhen, conduciendo un total de 1987,2 kilómetros, cobrando 28,5 yuanes de peaje de alta velocidad.
Academia de Jiangxi, el Consejo de Estado anunció el 5 de marzo de 2013 el séptimo lote de unidades nacionales clave de protección de reliquias culturales, sitios históricos importantes modernos y edificios representativos, la era Qing. El boleto es de 40 yuanes. Zuo Zongtang se desempeñó como jefe de montaña (equivalente a director) en la Academia de Jiangxi, y marcó el comienzo de un cambio en su vida.








































A las 14: 02, llegó a la estación de peaje Liling West de la autopista Wuhan-Shenzhen, con un total de 1998,6 kilómetros.
A las 14: 21, llegó a la estación de peaje de Jinyushi de la autopista Shanghai-Kunming, conduciendo un total de 2021.9 kilómetros, con una tarifa de alta velocidad de 12,35 yuanes.
El tráfico de la autopista Shanghai-Kunming de Pingxiang a Fuzhou es pequeño.


A las 14: 43, llegó al área de servicio del municipio de la autopista Shanghai-Kunming para descansar y condujo un total de 2052.7 kilómetros.

A las 15: 26, llegó al área de servicio de Yichun de la autopista Shanghai-Kunming para descansar y condujo un total de 2113.3 kilómetros.
A las 16: 16, llegó al área de servicio de Xinyu de la autopista Shanghai-Kunming para descansar y condujo un total de 2166,7 kilómetros. Añadir el aceite 95 260 yuanes, 7,26 yuanes / litro.
A las 17: 07, llegó al área de servicio Fengcheng South de la autopista Dongchang para descansar, conduciendo un total de 2248,2 kilómetros.

A las 17: 55, llegó a la estación de peaje de Fuzhou de la autopista Fuyin, conduciendo un total de 2314.9 kilómetros, con una tarifa de alta velocidad de 125.19 yuanes.

Alojado en el Fuzhou Honor International Hotel, 5 estrellas, habitación doble superior, 296 yuanes (incluido el desayuno doble). El único hotel de cinco estrellas en Fuzhou, estacionamiento conveniente, habitaciones grandes, dos grandes y un sofá pequeño, vidrio a prueba de sonido, sueño tranquilo. El buffet de desayuno era bueno, especialmente con harina de arroz y una gran selección.







Cena.






Hasta esa noche, había recorrido 2.318 kilómetros acumulados con un consumo promedio de combustible de 6,6 litros por 100 kilómetros.

18 de diciembre de 2019 (Tiempo en Fuzhou: nublado con lluvia ligera, 4 a 11 grados)
Hotel desayuno buffet.

Las siguientes cuatro imágenes son el relleno de la harina de arroz.
Ganado y cerdo.








El hotel está cerca del gran teatro Tang Xianzu de Fuzhou.

Wang Anshi y Tang Xianzu son celebridades históricas de Fuzhou. El museo conmemorativo de Wang Anshi y Tang Xianzu en la ciudad es gratuito para visitar.
Wang Anshi Memorial Hall.



















El Salón Conmemorativo Tang Xianzu es más grande que el Salón Conmemorativo Wang Anshi.


















A las 13: 55, llegó a la estación de peaje de Fuzhou South de la autopista Fuzhou-Jiji, con un total de 2344.3 kilómetros.
A las 14: 06, llegó al área de servicio de Linchuan East de la autopista Fuji para descansar, conduciendo un total de 2359.0 kilómetros.
A las 14: 27, llegó a la estación de peaje Jinxi de la autopista Jinjiang-Guangzhou, conduciendo un total de 2385.7 kilómetros, cobrando 17,82 yuanes de peaje de la autopista.

La Academia Jinxi Yangshan fue fundada en el segundo año de Qianlong de la dinastía Qing (1737) y es una unidad de protección de reliquias culturales en la provincia de Jiangxi. Es el sitio de la Academia Chongzheng donde Zhu Xi y Lu Jiuyuan dieron conferencias en la dinastía Song del Sur. Visitas gratuitas.












Yangshan Academy se encuentra en el municipio de Jinxi.

A las 15: 16, llegó a la estación de peaje Jinxi de la autopista Jinan-Guangzhou, con un total de 2394,1 kilómetros.
A las 15: 30, llegó al área de servicio Jinxi de la autopista Jinjiang-Guangzhou para descansar y condujo un total de 2408,5 kilómetros.

A las 16: 09, llegó al área de servicio de la autopista Shanghai-Kunming para descansar, conduciendo un total de 2459,6 kilómetros.
A las 16: 58, llegó al área de servicio de Shangrao de la autopista Shanghai-Kunming para descansar y condujo un total de 2522.8 kilómetros.
A las 17: 41, llegó al área de servicio de Sanqingshan de la autopista Shanghai-Kunming para descansar y condujo un total de 2581.1 kilómetros.
A las 18: 00, llegó a la estación de peaje de Yushan de la autopista Shanghai-Kunming, condujo un total de 2593 kilómetros, la tarifa de la autopista 85,45 yuanes.
Alojarse en el Vienna Hotel Shangrao Yushan Sanqing Plaza, habitación doble suprema, con puntos para la estancia gratuita y desayuno doble gratis. El hotel se encuentra en el centro del condado de Yushan, cerca del gobierno del condado. Las habitaciones eran grandes y la calle trasera era muy tranquila y la cama era ancha. El desayuno de este restaurante es muy cuidadoso y variado, mejor que el que me alojé en las tiendas vienesas en Ningbo Beilun, Nantong Haimen y Shaoxing Shangyu.







Cena.






Al otro lado de la calle se encuentra el Museo Yushan.


Hasta esa noche, había recorrido un total de 2.597,8 kilómetros con un consumo promedio de combustible de 6,5 litros por 100 kilómetros.

19 de diciembre de 2019 (Tiempo Shangrao: Lluvia ligera, 4 a 9 grados)
Hotel desayuno buffet.


Hay harina de arroz lista, se puede agregar hígado de cerdo, carne de res, carne picada y otros aditivos.


A las 11: 32, llegó a la estación de peaje de Yushan de la autopista Shanghai-Kunming, con un total de 2602,6 kilómetros.
La sección Shangrao-Hangzhou de la autopista Shanghai-Kunming tiene un gran flujo de tráfico y muchos vehículos grandes, por lo que es difícil aumentar la velocidad.

A las 11: 44, llegó a la estación de peaje Liyuan de la autopista Shanghai-Kunming, Fujian, y condujo un total de 2621.1 kilómetros, con una tarifa de alta velocidad de 8,46 yuanes.
A las 12: 13, llegó al área de estacionamiento del muelle trasero de la autopista Shanghai-Kunming para descansar, conduciendo un total de 2665,3 kilómetros.
A las 13: 46, llegó al área de servicio de Jinhua de la autopista Shanghai-Kunming para descansar y condujo un total de 2783,7 kilómetros. Añadir aceite 95 300 yuanes, 7,21 yuanes / litro.

A las 15: 38, llegó al área de servicio Jianhu de la autopista Shaozhu para descansar, conduciendo un total de 2898.5 kilómetros.
A las 17: 02, llegó a la estación de peaje de la autopista Shenzhen-Haiyang, condujo un total de 3029.3 kilómetros, la tarifa de la autopista 190 yuanes.
A las 17: 26, llegó al área de servicio de Yexie de la autopista Shenzhen-Haihai para descansar y condujo un total de 3060.7 kilómetros.
A las 18: 02, llegó al área de servicio de la cabeza de la autopista Shenjiahu para descansar y condujo un total de 3090.5 kilómetros.
A las 18: 21, llegó a la estación de peaje Kangqiao de la autopista Chongqing-Hunan, condujo 3104.1 kilómetros acumulados, la tarifa de la autopista 42.75 yuanes.
A las 18: 58, regresó a su casa en Pudong, Shanghai, y recorrió un total de 3128,4 kilómetros.

Next Article:No More